adacta at

Adacta Detektive

Beispiele. abstrakt.


. Jeder Fall hat seinen Ursprung in der Skepsis gegenüber Personen oder Vorgängen. Ohne entsprechende Sicherheit lassen sich Ansprüche aber nur mit geringer Erfolgssaussicht durchsetzen.

Detektive nehmen neben rechtsstaatlichen Ermittlungen die zentrale Stellung in der Beweisbeschaffung ein. Die exklusiven Vorteile privater Ermittlungen liegen in der Flexibilität durch direkten Dialog mit jederzeit realisierbaren Wirkungen (Stop-Go-NoGo), sowie unmittelbarem und permanentem Einblick in fallbezogene Vorgänge.

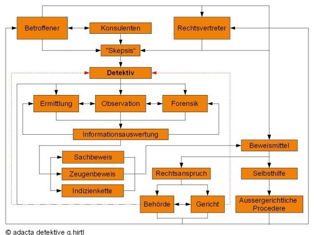
. Finden Sie im Flussdiagramm Lösungswege für Ihr individuelles Problem - und bewerten Sie Chancen, Abhängigkeiten, Aufwand:

Procedere Beweisbeschaffung

Erläuterungen:

Betroffener: Geschädigte/r; in seinen Rechten beschnittene natürliche oder juristische Person
Konsulenten: Berater, Prüfer, Kontrollmechanismen, Vertraute
Skepsis: kritische Zweifel, Bedenken, Misstrauen
Detektiv: Fachkraft mit Befugnis zur gewerblichen Beweiserbringung über ein Mandat
Rechtsvertreter
: Anwalt, Rechtsberater
Beweismittel
: substanzielles Belastungs- oder Entlastungsmaterial
Ermittlung: deklarierte oder legendierte Nachforschung
Observation: zielgerichtetes, systematisches, unauffälliges Beobachten von Personen, Objekten
Forensik: kriminaltechnische Massnahmen im Zusammenhang mit Spuren
Informationsauswertung: Verknüpfung und Bewertung der Erkenntnisse aus operativen Schritten
Behörde: im Sinne eines Organs zur Durchführung bestimmter öffentlicher Aufgaben (Verwaltungsakte, öffentlich-rechtliche Verträge, Strafverfolgung)
Gericht: im Sinne des Organs zur Rechtssprechung; ordentliche und ausserordentliche Gerichtsbarkeit, Sondergerichte und Kollegialbehörden
Rechtsanspruch: Realisierung von Ansprüchen durch staatliche Machtmittel
Selbsthilfe: private Rechtsdurchsetzung
Aussergerichtliche Procedere: privatrechtliche Einigung; Schiedsgerichtsverfahren, Mediation

Grafik: download als pdf

Preise Zurück
  Adacta Detektive G.Hirtl
 office@adacta.at
+43 (0)664 335 8624
Anruf email Signal message
. www.adacta.at .